低压电缆研究报告(附行业政策、发展现状、产业链知识图谱及未来发展趋势预测)
智研咨询《2025-2031年中国低压电缆行业市场发展形势及投资机会研判报告》精编版首发!

报告内容概要:
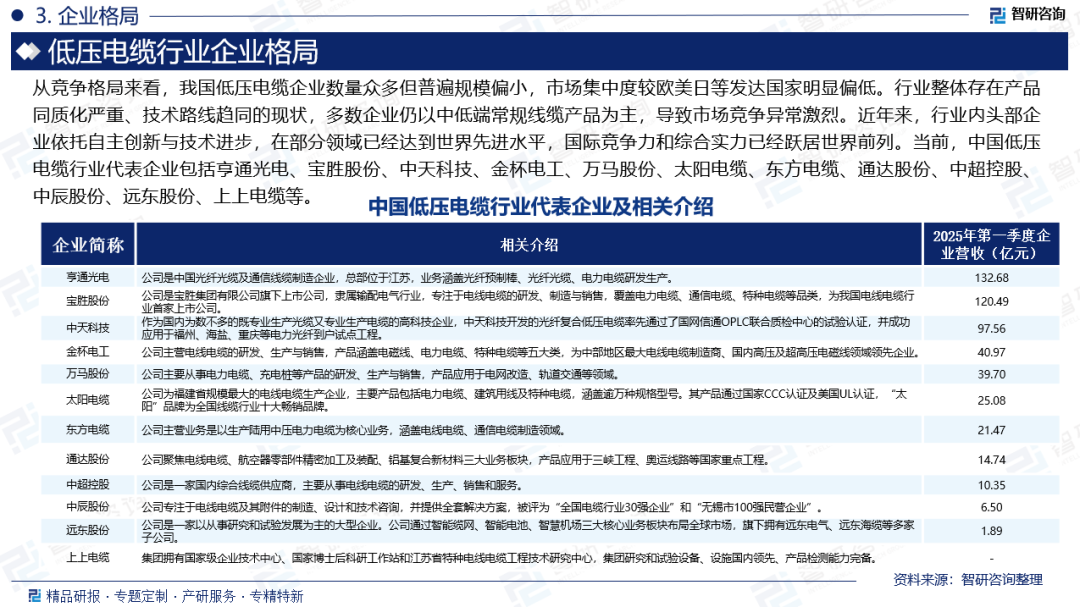
电缆是用来传送电力或信号电流、信号电压的被覆有绝缘层、保护层、屏蔽层等的导体。按电压分可为高压电缆和低压电缆。低压电缆是指用于传输电压等级在1kV以下的电力电缆。其主要应用于城市地下电网、发电站引出线路、工矿企业内部供电、农村电网灌溉、高层建筑供电等场景。低压电缆的设计和使用,旨在确保电力传输的高效性、安全性和可靠性。根据线芯的数量,低压电缆可分为单芯、双芯、三芯、四芯等;根据绝缘材料的不同,低压电缆可分为纸绝缘电缆、塑料电缆、橡皮电缆。数据显示,中国低压电缆行业市场规模从2020年的1467.53亿元增长至2024年的2085.58亿元,年复合增长率为9.18%。随着科技的不断进步和工业的快速发展,对低压电缆的性能要求也在不断提高。未来,随着新材料、新工艺的不断涌现,低压电缆的性能将进一步提升,应用领域也将更加广泛,预计2025年低压电缆市场规模将增长至2232.07亿元。从竞争格局来看,我国低压电缆企业数量众多但普遍规模偏小,市场集中度较欧美日等发达国家明显偏低。行业整体存在产品同质化严重、技术路线趋同的现状,多数企业仍以中低端常规线缆产品为主,导致市场竞争异常激烈。近年来,行业内头部企业依托自主创新与技术进步,在部分领域已经达到世界先进水平,国际竞争力和综合实力已经跃居世界前列。当前,中国低压电缆行业代表企业包括亨通光电、宝胜股份、中天科技、金杯电工、万马股份、太阳电缆、东方电缆、通达股份、中超控股、中辰股份、远东股份、上上电缆等。
行业发展趋势:
✅智能化
低压电缆行业正加速与物联网、大数据等新一代信息技术融合,推动产品向智能化方向升级。通过植入微型传感器和监测单元,新一代智能电缆可实时采集温度、负载等运行数据,结合AI算法实现故障预警和寿命预测。智能生产线将广泛应用机器视觉和自动化控制系统,提升制造精度和效率。在终端应用领域,智能建筑和智慧城市建设项目将催生对具备自诊断功能的低压电缆需求,推动行业从单一产品制造向“电缆+服务”的解决方案转型。
✅绿色化
环保要求趋严正驱动低压电缆行业加速绿色化进程。无卤阻燃、可降解材料将逐步替代传统PVC绝缘层,减少环境污染。清洁生产工艺的推广可降低能耗和排放,如采用辐照交联替代化学交联。回收利用体系不断完善,通过物理分离和化学分解技术实现铜导体和绝缘材料的高效回收。碳足迹管理将成为企业核心竞争力,推动全生命周期绿色设计理念在行业普及。
✅高端化
低压电缆行业正着力突破高端特种电缆的技术瓶颈。航空航天、海洋工程等高端领域需求将推动耐高温、耐腐蚀特种电缆的研发。新材料应用如石墨烯增强导体可提升导电率,纳米改性绝缘材料能增强耐压性能。产品结构向超薄、超柔、高可靠性方向演进,满足精密设备布线需求。低压电缆企业将通过产学研合作加强基础研究,建立从材料到成品的完整创新链,逐步实现高端产品的进口替代。
基于此,依托智研咨询旗下低压电缆行业研究团队深厚的市场洞察力,并结合多年调研数据与一线实战需求,智研咨询推出《2025-2031年中国低压电缆行业市场发展形势及投资机会研判报告》。本报告立足低压电缆新视角,聚焦行业核心议题——变化趋势(怎么变)、用户需求(要什么)、投放选择(投向哪)、运营方法(如何投)及实践案例(看一看),期待携手行业伙伴,共谋行业发展新格局、新机遇,推动低压电缆行业发展。深耕中国低压电缆领域十余年,智研咨询愿携手行业企业,提供有效信息、专业咨询及定制化解决方案,助力低压电缆产业持续发展。

《2025-2031年中国低压电缆行业市场发展形势及投资机会研判报告》基于最新、最全的中国产业链数据,融合权威官方统计、深度企业调研、资本市场洞察及全球信息,通过严格的智能处理和独家算法验证,确保分析结论高度可靠、透明且可追溯。

智研咨询专注产业咨询十五年,是中国产业咨询领域专业服务机构。公司以“用信息驱动产业发展,为企业投资决策赋能”为品牌理念。为企业提供专业的产业咨询服务,主要服务包含精品行研报告、专项定制、月度专题、市场地位证明、专精特新申报、可研报告、商业计划书、产业规划等。提供周报/月报/季报/年报等定期报告和定制数据,内容涵盖政策监测、企业动态、行业数据、企业排行、产品价格变化、投融资概览、市场机遇及风险分析等。

请先 登录后发表评论 ~